席桂桂,四川外国语大学国际关系学院副教授、联合国与可持续发展研究中心主任
王格言,北京外国语大学国际关系学院硕士研究生
郭一鸣,北京外国语大学亚洲学院硕士研究生
摘要
国际减贫合作是实现联合国2030可持续发展目标的重要手段。中国减贫事业取得了重大的进展,积累了丰富的减贫合作经验,加强发展知识分享和能力建设合作,成为中国落实全球发展倡议、推动构建全球发展共同体、共享现代化建设成果的重要路径。本文以中国援助柬埔寨减贫合作为例,认为中国援助柬埔寨减贫合作过程中动员了政府–市场–社会三层力量,形成“中央政府–地方政商共同体–基层实践者”三个层级知识分享主体,通过中柬政府间双边及多边发展合作倡议、地方政商协同推进项目落地,以及援外技术人员与当地基层村组织的日常减贫实践,协调推动减贫合作不断取得进展。论文进一步探讨了在知识分享层面中国援助柬埔寨减贫合作过程中面临的挑战及其应对,其经验为中国处理与“一带一路”共建国家有效分享减贫经验提供了一定借鉴。
关键词
知识分享 柬埔寨 减贫合作 国际发展合作
贫困问题是广大发展中国家普遍面临的发展痼疾,联合国可持续发展目标第一项和第二项都与减贫密切相关。根据世界银行的报告,随着全球经济增长放缓,减少极端贫困方面的进展已基本陷于停滞,截至2030年陷入极端贫困人口将达到5.75亿,约占全球总人口的7%。中国打赢脱贫攻坚战,在过去四十多年帮助近8亿人口摆脱贫困,其发展经济、改善民生的经验为广大发展中国家实现现代化提供了新的参考。2021年9月,习近平在第七十六届联合国大会上提出全球发展倡议,倡导共建全球发展共同体,为此,中国政府发起并构建全球发展知识分享网络,借助“全球发展倡议之友小组”、设立全球发展倡议项目库、整合组建“全球发展和南南合作基金”、建立全球发展促进中心和成立全球发展促进中心网络等平台和措施,不断健全体制机制,同各国加强发展经验交流和能力建设合作。发展知识与资本一样,都是重要的发展资源,基于中国实践提炼的发展知识既有助于推进中国式现代化,也为广大发展中国家提供有价值的参考和借鉴(
知识分享是全球贫困治理的重要内容,也是中国开展对外减贫合作的重要方式。减贫领域的知识分享和发展知识互鉴对于提升受援国资源使用效率,增强发展中国家贫困治理能力起着关键作用。相对于西方发达国家的对外援助存在本土化适应不良的问题,发展中国家之间的发展经验的平行分享有利于构建新型援助关系,促进有着相近发展境遇的合作双方锻造成一个聚焦发展的共同体(
在上述背景下,本文重点聚焦中国如何借助“知识分享”框架将中国发展经验与受援国需求结合,共同推进国际减贫目标的实践。柬埔寨是中国传统友好国家,是中国对非社会主义国家进行无偿援助的第一个国家,也是中国最早提出与之构建高质量、高水平、高标准的新时代中柬命运共同体的国家之一。中国对柬埔寨的援助和发展合作长达60余年,覆盖了从柬争取民族独立、实现战后和平重建,到国民政治经济复兴和发展的全过程(
一、知识分享与受援国发展能力建设
在当前的国际合作中,单纯的经济以及科技援助已经难以彻底地解决受援国根深蒂固的贫困难题,而与相关国家进行知识合作,分享发展经验则成为帮助受援国家摆脱贫困问题的最佳手段。世界银行是知识分享领域的先行者。1996年,时任世界银行行长詹姆斯·沃尔芬森(James Wolfensohn)提出,将世行打造成最先进的知识机构,向“知识银行”(Knowledge Bank)转型。在“知识银行”战略指引下,“知识分享”(Knowledge Sharing)成为世行推进教育援助发展的重要形式。世行利用“金融”和“知识”双重工具,通过贷款服务和知识服务开展教育援助活动(
世界银行有关知识分享框架对本文探讨中国援助柬埔寨减贫提供了有益借鉴。本文重点关注知识分享的多元主体协调,中国有关发展知识的制度设计,以及如何根据柬埔寨发展实际情况,对中国发展知识进行在地化运用,探讨发展中国家如何通过知识分享,共同推动联合国2030可持续发展目标的实践。本文将知识分享界定为发展援助主体(宏观、中观、微观),通过分享技术知识、理论经验,或是将成功经验以及有关举措进行复制,以促进受援国经济社会持续发展的手段与方式,包括知识获取(Knowledge Capture)、知识传播(Knowledge Diffusion)和知识应用(Knowledge Application)三个过程(
发展中国家解决贫困难题需要不断完善国家能力建设,这种能力建设需要智力资本(知识资源)、社会资本(关系资源)和政治资本(动员潜力)(
二、中国对柬埔寨援助的历史
中国对柬埔寨的援助可追溯到20世纪50年代。1956年2月,柬埔寨王国首相西哈努克对中国进行友好访问,周恩来表示中国愿意对柬埔寨进行经济和技术上的援助,而且决不附带任何条件,更不要任何特权(
中国对柬埔寨的发展合作内容和方式越来越多样化。从2003年起,中国对柬埔寨的援助重心转到了“改善基础设施、建设生产型项目”上,除了一些公共建筑项目之外,中国援助柬埔寨实施了架桥筑路、开发水利等基础设施建设项目(
多年来,中国保持了柬埔寨最大的贸易伙伴、最大投资国、最大旅客来源国和最大发展援助伙伴,中柬各领域务实合作成果丰硕。柬埔寨作为传统农业国高度重视农产品出口,中国已经是柬埔寨大米、香蕉、龙眼等优质农产品的最大出口市场。据柬政府统计,2022年柬国内生产总值(GDP)约合295.97亿美元,同比增长5.4%,人均GDP为1,785美元。其中工业增长9%、服务业增长4.3%、农业增长0.7%。年均通货膨胀率为5%。那么中国对柬埔寨的减贫合作具体是通过哪种机制进行的?知识分享作为重要的发展援助工具,又是如何在中国援助柬埔寨减贫方面发挥作用的?这些问题值得探讨。
三、知识分享与中国援助柬埔寨减贫合作路径
借助世界银行“知识分享”分析框架,可以发现中国对柬埔寨的减贫合作主要通过发展知识供给、发展知识传播和发展知识在地化运用三个过程予以实施。在具体实践过程中,中国借助多元减贫主体的减贫行动,丰富发展知识分享的内容和形式,并扩大发展知识的适用范围,提升适用知识的规范性。
(一)发展知识供给与中国减贫经验
中国的减贫经验是中国援助柬埔寨减贫合作主要的知识来源。中国减贫成功得益于两大“法宝”:第一,坚强的组织保证;第二,在经济发展过程中解决贫困问题,将推动经济持续增长作为减贫的前提。得益于从中央到地方的高效组织动员,中国在脱贫攻坚实践中创造出“精准扶贫”方略,做到扶持对象、项目安排、资金使用、措施到户、因村派人、脱贫成效“六个精准”,实施发展生产、易地搬迁、生态补偿、发展教育、社会保障兜底“五个一批”,解决好扶持谁、谁来扶、怎么扶、如何退、如何稳“五个问题”,增强了脱贫攻坚的目标针对性,提升了脱贫攻坚的整体效能。如此复杂的系统工程,得益于中央政府能够准确传达政策,协调不同层级部门开展工作,协调社会力量参与其中,在有效监管中实现共同目标。
与此同时,针对弱势群体,制定发展规划实施特殊帮扶政策。中国高度重视妇女、儿童、老人和残疾人等群体中特殊困难人员的生存和发展,采取特殊政策,加大帮扶力度。通过实施《中国妇女发展纲要(2011—2020年)》,把缓解妇女贫困程度、减少贫困妇女数量放在优先位置,扶贫政策、资金、措施优先向贫困妇女倾斜,帮助贫困妇女解决最困难、最急迫的问题。减贫过程中关注青少年发展,制定并实施《中国儿童发展纲要(2011—2020年)》《国家贫困地区儿童发展规划(2014—2020年)》等,对儿童教育和健康实施全过程保障和干预。通过建立农村留守老年人关爱服务制度,推动贫困老年人医疗保障从救治为主向健康服务为主转变。中国政府出台一系列措施充分保障特殊困难群体的生存权利,提高特殊群体的福利待遇,同时为其提供充足的发展机会。
发展中出现的问题只能通过发展予以解决。中国脱贫减贫成功的另外一个重要经验是将推动经济持续增长作为减贫的前提,通过促进经济增长带动资本积累,扩大就业保障民生。“要想富、先修路”这种朴实的发展理念深入人心,借助完善的互联互通基础设施建设完善国内统一大市场建设,鼓励科学技术革新应用,不断推动产业升级,推进工业化和农业现代化,重视人才培养和储备,这一过程中不断强化政府执政能力建设,坚持改革开放,不断完善社会福利政策和保障体系。中国的减贫发展经验不断通过双边和多边发展援助,借助中国倡导的“一带一路”、亚洲基础设施投资银行、国际发展倡议等平台,与世界分享。
(二)知识分享载体与中国减贫经验的传播
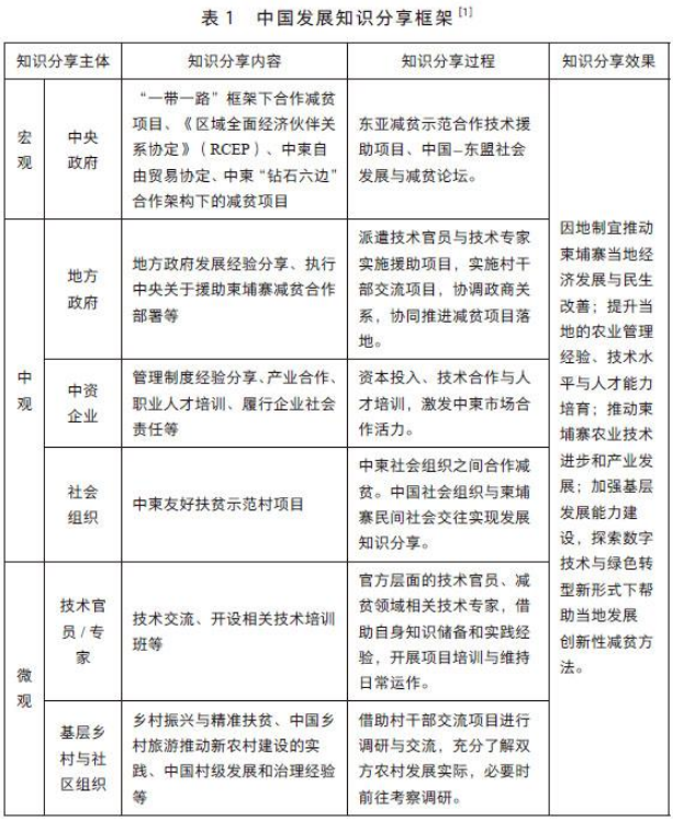
中国援助柬埔寨减贫合作的发展经验主要通过宏观、中观、微观三个载体供给,宏观层面载体是中央政府即中国政府与柬埔寨政府双边多层级的发展合作机制,中观层面载体是中资企业、地方政府、社会组织推广的减贫发展项目,微观层面载体是技术官员、基层乡村与社会组织的日常减贫实践(见

中国政府与柬埔寨政府之间的合作机制主要由不同的减贫模式所体现。柬埔寨减贫示范合作技术援助项目是通过“东亚减贫示范合作技术援助项目”进行的。在2014年第17次东盟与中日韩(10+3)领导人会议上,中国提议实施“东亚减贫合作倡议”,并提供1亿元人民币,开展乡村减贫推进计划,建立东亚减贫合作示范点。2015年,中国政府确定与柬埔寨、老挝、缅甸三国进行合作,开展中国援助东亚减贫示范合作技术援助项目。中国对柬减贫合作主要通过借助中国政府提供的资金和技术,以农村生产生活为中心因地制宜,制定系统的减贫方案,打造两个减贫示范村——干丹省穆坎普区斯瓦安普乡的谢提尔普洛斯村和斯瓦安普村,通过案例推广促进柬埔寨减贫和乡村治理能力建设(
根据目前中国对柬援助减贫的现状来看,中国政府提出的“一带一路”倡议、“东亚减贫合作倡议”、“中国–东盟社会发展与减贫论坛”,以及其他一系列双边和多边减贫合作项目,内容涵盖基础减贫、产业减贫以及生态减贫三种模式(
从中观层面来看,中国发展知识分享的主体是实施减贫项目的中国地方政府和中资企业,通过减贫项目实施,帮助受援国了解脱贫减贫政策如何制定和贯彻落实。这一过程涉及减贫资金、专业技术和管理能力建设方面的支持。柬埔寨农业是柬埔寨经济支柱产业之一,全国约75%人口为农业人口,据联合国粮食及农业组织(FAO)统计,2022年农业在柬埔寨国内生产总值中占比为22%。农业减贫合作是减贫经验分享的重要领域。以中国援助东亚减贫示范合作技术援助项目为例,项目由国家乡村振兴局牵头组织实施,中国国际扶贫中心会同有关单位和专家进行项目设计,并协助商务部国际经济合作事务局开展项目管理。东亚减贫示范合作技术援助项目(柬埔寨)2017年开始实施,项目周期为三年,主要由四川省乡村振兴局项目中心负责实施。四川省扶贫开发局派遣业务骨干与柬埔寨农村发展部共同组建中柬联合项目管理办公室,通过减贫示范点推广中国脱贫经验。在发展知识的传递过程,中柬联合项目管理办公室通过帮助当地建设村办企业,推动产业发展减贫。实施供水、铺路等推动惠民工程,为本地村民培训蔬菜和菌草栽培技术,建立社区活动综合体,组织村民前往中国考察,或者到在柬埔寨的中资农业企业参观,扶贫扶志,带有很强的中国“精准扶贫”经验移植的色彩(
广西对柬埔寨投资已大幅超越对越南投资,广西商务厅积极推动广西企业在柬埔寨建设“中国(广西)–柬埔寨农业合作示范区”,目前,柬埔寨已成为广西农业“走出去”企业及合作项目最多的国家。引入企业参与减贫合作,借助中国–柬埔寨市场资源整合,有助于推动柬埔寨可持续发展。企业在参与减贫合作项目过程中,通过投资和技术培训提高柬埔寨的农业生产和加工技术,还可以创造大量就业岗位,改善当地农业发展水平和农民生活水平(
中国发展知识传播的微观载体是柬埔寨基层村组织和中国减贫专家和官员的减贫项目日常实践。日常实践(everyday practices)作为一种学术语言源自尤尔根·哈贝马斯、安东尼·吉登斯、皮埃尔·布迪厄、文森特·波略特、米歇尔·德塞图等西方社会学实践理论学家的理论,他们认为一个社会是由一定的实践来构成,要了解这个社会,就要理解这个社会的生活实践(
中国援助柬埔寨减贫合作的微观实践层面就是来自农业、医疗卫生等领域的技术专家与项目官员与柬埔寨当地减贫官员与民众的日常项目实施活动,双方构成了一个实践共同体(practice community),日常减贫项目实施构成了一个减贫实践的“场域”,中柬双方行为体的互动都在影响彼此对于减贫知识的认知、理解与实施效果。对于中国发展知识在援助柬埔寨减贫合作的效果,需要通过观察柬埔寨政府和民众对于中国减贫项目的评价,以及通过柬埔寨政府作为一个学习者,借助这一分享过程是否提高了对减贫项目的认知和实施能力来体现。这是一个双向参与的过程,“刺激–反馈”式的知识分享机制贯穿项目实施进程中。
“中国–东盟基层工作者交流项目”作为首个面向基层的区域减贫交流活动,项目填补了东亚区域减贫交流合作基层领域制度建设经验交流的空白。基层工作者交流项目着眼于农村社区减贫官员能力建设,这一项目由中柬两国基层工作者来进行交流,内容聚焦于乡村振兴与精准扶贫、中国乡村旅游推动新农村建设的实践、中国村级发展和治理经验等具体内容,为柬埔寨的乡村振兴提供详尽深入的参考。此外,中国政府将发展知识分享贯穿《澜沧江–湄公河合作五年行动计划(2023—2027)》始终,仅“分享”一词就出现了15次,涉及多个务实领域的合作。在澜湄减贫务实合作领域加强减贫与乡村发展领域的政策对话与经验分享。借助中柬双方以及澜湄合作机制下的村干部交流机制,柬埔寨政府官员和社区工作者与中国村干部深入交流,就乡村振兴、产业发展、乡村旅游、群众增收等方面的基层实践进行实地考察学习,充分了解中国在精准扶贫和乡村振兴方面的政策措施和实践经验。
从多元主体、多重载体推动知识分享,到因地制宜制定政策法规推动发展知识传播,从政府层面的国际合作会议到企业层面的产业合作、经济特区建设,再到技术专家和技术官员层面的经验分享,最后细化到村干部之间的交流互动,这一系列活动使得中国的减贫发展经验有了丰富的实践场域,深入推动中柬双方就减贫经验的认知和理解的趋同。
(三)发展知识依据受援国发展战略进行在地化实践
发展知识的分享需要注意在地化实践,立足受援国发展战略,调整援助项目与模式,满足受援国国内经济社会可持续发展的真实需求。中国援助柬埔寨知识分享立足实现柬埔寨国家发展战略对接。2006年,中柬双边关系进一步升级为建立全面合作伙伴关系。2010年12月,时任柬埔寨首相洪森访华,两国关系升级为全面战略合作伙伴关系。2017年5月,洪森访华期间,双方签署《联合新闻公报》和《共同推进“一带一路”建设合作规划纲要》,加快发展战略对接。2019年1月,洪森访华期间,双方发表联合公报,同意加快“一带一路”倡议和“四角战略”对接,落实好两国政府关于共同推进“丝绸之路经济带”和“21世纪海上丝绸之路”建设的合作规划纲要。2019年4月,《中柬构建命运共同体行动计划》在北京正式签署,中柬全面战略合作伙伴关系达到历史新高度。2022年1月1日,中柬自由贸易协定正式生效实施,对柬实现高水平关税减让。2022年11月,中柬双方一致认可继续加快推进中柬命运共同体建设,签署了进一步加强双边关系的18项重要文件,重点推动两国政府、军方和发展战略的有效对接。2023年2月,《关于构建新时代中柬命运共同体的联合声明》表明,双方将从政治、产能、农业、能源、安全和人文六大领域入手,打造中柬“钻石六边”合作架构。中国援助柬埔寨减贫合作从政治领域入手,扩展到经济领域,推动自由贸易协定的实施与关税减免政策的落实,随后拓展到能源、人文等其他领域,这不仅与柬埔寨的国家发展战略高度契合,还促进了柬埔寨的经济发展与人文交流。
中国对柬埔寨的援助方式正在发生深刻的变化,从初期的有限的无偿物资援助、打井民生项目,到技术援助、深化中国“一带一路”倡议同柬埔寨“四角战略”对接,建设跨境产业园,到构建中柬两国“钻石六边”合作架构,推动“工业发展走廊”和“鱼米走廊”建设,中柬两国之间从最初的有限援助演变为全方位的发展合作关系。中柬已有合作的经济特区包括柬埔寨西哈努克港经济特区、贡布中柬(泰文隆)工业经济特区、华岳柬埔寨绿色农业产业园及中柬金边经济特区等。以柬埔寨西哈努克港经济特区为例,西港特区是中柬两国政府顶层设计、政府部门战略对接、企业扎实推进的产物,既借鉴了中国国内园区的成功发展经验,也创造了适应柬埔寨实际发展需求的开发模式。
中国减贫经验分享过程中注意协调和激发多元化知识分享主体发挥自身特色,推动双方减贫合作。例如,中资企业参与减贫项目过程注意履行企业社会责任,通过加强利益相关方沟通和采取更加透明的运营方式,了解贫困地区需求与期望,加强贫困地区、贫困人口对企业经济、环境和社会议题实践的参与,中国企业投资带动减贫从利益相关方路径探索上有大量丰富的实践(
四、中国减贫经验的知识分享面临的挑战及应对
从“知识分享”这一视角来看,中国援柬减贫将基础减贫、产业减贫以及生态减贫这三种模式综合运用,将直接投资、双边贸易、人道援助三种方式相结合,有效地减少了柬埔寨国内贫困人口的数量,中国援柬减贫取得了显著的成就,柬埔寨国内的贫困状况有所改善。但是在当前进行援助的过程中,中柬之间的减贫合作也面临着一定的困难与挑战,针对这些困难与挑战,提出针对性的建议措施十分迫切。
(一)知识分享主体协调性有待加强
随着东南亚地区在国际战略中的重要性不断增强,世界上主要国家都对此展现出了浓厚的兴趣,因此多个国家在此开展合作,而这种多元主体制定的不同规则和相关方案在很大程度上影响着脱贫工作的协调开展。除此之外,中国在开展减贫援助的过程中也涉及不同主体参与的问题,如政府、企业、技术人员等,如何协调不同主体间的一致性,顺利推动项目的开展值得思考。
第一,美国、日本以及欧洲国家纷纷开展在东南亚地区的经济合作,但是这样的经济合作带有着强烈的政治色彩,其经济合作的目的最终还是为其国内政治及国家利益服务,大国之间的激烈竞争为澜湄区域内国家单纯的经济发展增添了不确定因素。2006年,日本外相麻生太郎提出要在亚欧大陆的外沿建立“自由与繁荣之弧”,而澜湄次区域则是“自由与繁荣之弧”的重要一环。近年来,日本在其“湄公河外交”中所体现出的政治进取性一再证明,日本已改变了它一度单纯追求经济利益的“经济外交”取向,在湄公河地区利用援助增加其政治影响力,并进一步发挥文化软实力的作用,已成为日本在该地区外交战略的新思路(
第二,中国援柬减贫工作的开展程度及深度在很大程度上受到柬埔寨政府相关政策的影响。尽管在知识分享的指导下,中柬减贫合作的程度不断加深,彼此之间的了解不断深入,但是知识能否传播以及如何传播在很大程度上受到政府决策的影响。中柬双方要加强政府间对话交流,政府出台的关于外商投资、外国企业运营、进出口贸易等相关条款影响着中资企业及政府层面的援助规划,进而影响着中国援柬减贫的规模及进展,最终影响了柬埔寨减贫工作的开展。
第三,中国援柬减贫涉及宏观、中观、微观三个层面,政府、企业、技术人员等多元主体。政府主要制定顶层设计与规划,具体实施过程与效果还需要其他主体的积极参与配合。在项目开展进程中,如何确保信息的一致性,协调好不同部门的利益分配,加强团结协作,提升办事效率,加强主体间的一致性和协调性值得研究。除此之外,中国在进行知识分享的过程中还需注意在地化一致问题。中国已有的脱贫经验根植于中华大地,基层政府能力建设和执行能力强。因此,在进行经验分享时,相关主体要充分考虑当地实际情况,因地制宜,实事求是,确保理论与实际能够较好地相结合。
(二)知识分享内容匹配度有待提高
这主要是指知识分享的内容要因地制宜、与时俱进,确保知识分享的内容具有本土化特征,能够更好地适用于当地所需,而不只是生硬地套用某地经验。
第一,相关产业结构的布局及分配影响着中国与柬埔寨减贫合作的开展。工业和服务业的多样化和增值影响着中资企业在柬埔寨的产业布局,其面临的挑战包括工资增长压力、劳资关系、运输成本高昂、物流系统效率低、电价高于邻国、乱收费现象和复杂的商业环境等。除此之外,柬埔寨作为一个传统农业国,农业对减贫、改善人民生活和创造就业的贡献尤为突出,在农业减贫领域,亟待加强农业部门多样化并提高农业生产力。
第二,金融领域面临的挑战包括利率高、国内储蓄不足和家庭债务不断上升。尽管信贷增速和利率逐步下降,但仍保持高位。国内储蓄不足使柬埔寨依赖外部资金进行投资,这在一定程度上增加了柬埔寨经济的动荡性(
(三)不同援助主体的协调性有待提升
目前中国对柬埔寨的减贫援助是在已有的中国–东盟合作减贫机制的背景下完成的,值得注意的是,该区域内有一系列其他机制参与当地的减贫合作,如大湄公河次区域经济合作、东盟–湄公河流域开发合作、澜湄合作等合作机制(
各国及相关国际组织在柬埔寨开展减贫合作时缺乏统一的领导与措施规划,这一现象使得减贫合作的协调性与高效性受到影响,在一定程度上会造成资源浪费、合作效率低下等问题。
(四)克服减贫领域知识分享障碍的可行性措施
其一,从知识分享的主体来看,在未来中国援柬减贫的过程中,相关各方要加强相关工作的顶层设计和规划。在现有的合作机制下,要加强国家层面高效、持续的沟通交流机制,构建符合双方共同利益的合作框架,避免大国之间激烈的无效竞争,营造良好的外部环境。根据双方实际合作情况调整相关方案,做到顶层设计规划与实际情况相符,避免出现脱节的情况。只有进行因地制宜地知识体系的选取,才能更有针对性地解决好贫困地区的贫困问题,提高减贫工作的效率,更快更好地改善当地人民生活水平。
其二,从知识分享的内容来看,在进行知识分享前,中国要充分考虑到相关知识与实际情况的匹配度,发挥多元主体在知识应用过程中的积极作用。提高企业国际化水平,实施开放的人才政策,建立多元化用人机制,充分集聚国际化的人才资源,提升经营管理能力,形成国际化发展战略(
其三,从知识分享的过程来看,要充分调动民间力量,以中国–东盟基层工作者项目为依托,进一步推进民间的友好交流与合作,促进民心相通。除此之外,中国要利用渠道积极开展公共外交,包括运用网络媒体,让受援国了解中国的减贫理念、减贫方针及减贫策略,澄清西方媒体对中国无端的揣测和抹黑。通过搭建多渠道的沟通交流平台,进一步分享与传播减贫援助知识,增进当地居民,特别是青年人对发展知识的了解,推动减贫工作高效有序地开展,提升工作效率,进而造福当地百姓,推进双边关系的长远发展。
五、结语
近年来,国家间的发展援助主要通过经济援助、科技援助等方式展开,尽管在世界银行建立“知识银行”后,相关国际组织以及各国政府意识到以知识分享促进减贫的重要性,但是在具体减贫援助的过程中仍呈现出以主权国家为主导的国际发展合作倾向。本文借助“知识分享”这一视角,对中国援助柬埔寨减贫合作进行了简单的梳理,通过解析中国对柬埔寨减贫援助的过程,分析知识分享与传播过程中存在的障碍及应对措施。具体而言,论文从知识分享的体系及发展模式、知识分享的传播媒介及知识分享的应用场景三方面,阐述了减贫知识分享过程中要关注的重点问题及领域,为落实和实施全球发展倡议,构建全球发展共同体提供具体案例借鉴。
展望未来,知识分享作为新型援助减贫方法将为国家发展合作的模式创新提供新的参考依据。当前国际援助过程中对于知识分享的关注度不够,缺乏针对通过知识分享推动减贫制度合作与完善,并塑造命运共同体认同的深入探索。传统的对外援助框架在很大程度上难以解决经济欠发达国家根深蒂固的贫困问题,影响了国际发展合作的有效性。知识分享作为继经济援助、科技援助以来的第三大国际发展合作支柱,可为“一带一路”建设、南南国家减贫合作提供新的参考价值和借鉴意义。
基金
本文系重庆市社会科学规划项目“全球安全倡议下中国参与地区危机调停新模式及效能研究”(2024NDYB032)的阶段性研究成果。
参考文献
GEORGE C,REED M G,2016. Building institutional capacity for environmental governance through social entrepreneurship:lessons from Canadian biosphere reserves[J].Ecology and society,(21):18.[百度学术]
YOSHIMATSU H.2015. The United States,China,and Geopolitics in the Mekong Region[J].Asian affairs,42(4):173-194.[百度学术]
WENGER E,1998. Communities of practice:learning,meaning and identity[M].New York:Cambridge University Press.[百度学术]
WORLD BANK,2016. Becoming knowledge-sharing organization a handbook for scaling up solutions through knowledge capturing and sharing[Z].Washington,DC:World Bank:3.[百度学术]
陈兆元,李晨阳,2023.对外投资合作与中国式现代化的发展知识扩散[J].拉丁美洲研究,(6):19.[百度学术]
程希,段涛,2018.以投资柬埔寨作为推动澜湄合作机制的后发动力[J],贸易投资,(2):79.[百度学术]
高程,薛琳,2023.中美技术竞争与中国周边经济秩序变革——以中水平技术优势塑造中国周边经济结构[J].世界经济与政治,(10):16-43.[百度学术]
黄河,2010.区域公共产品与区域合作:解决GMS国家环境问题的新视角[J],国际观察,(2):74.[百度学术]
卢光盛,金珍,2020.超越拥堵:澜湄合作机制的发展路径探析[J].世界经济与政治,(7):97-119+158-159.[百度学术]
罗圣荣,2017.澜湄次区域国际减贫合作的现状、问题与思考[J],深圳大学学报(人文社会科学版),(3):109.[百度学术]
马文婷,阚阅,2022.世界银行教育援助的价值取向、规范扩散与实践保障——基于“知识分享”的视角[J].西南大学学报(社会科学版),(4):158.[百度学术]
裴长洪,2019.海上丝绸之路亮点:中国柬埔寨经济贸易关系发展分析[J].财经智库,(4):7.[百度学术]
宋梁禾,吴仪君,2013.中国对柬埔寨的援助:评价及建议[J].国际经济合作,(6):55-56.[百度学术]
王庆忠,2014.日本介入大湄公河次区域合作及中国的战略应对[J].当代世界,(5):67-69.[百度学术]
吴飞,2009.“空间实践”与诗意的抵抗——解读米歇尔·德塞图的日常生活实践理论[J].社会学研究,(2):182.[百度学术]
吴良,钟帅,李鹏,2017.“一带一路”倡议背景下东南亚贫困及减贫开发模式研究[J].科技促进发展,(13):468.[百度学术]
席桂桂,陈水胜,2023.从安全到发展:中国参与地区合作的范式转变——以中柬关系的演变发展为主线[J].外交评论,(2).[百度学术]
希利,2008.以城市规划的协作方法建构制度能力[J].国际城市规划,(3):35-42.[百度学术]
徐秀丽,李小云,2020.平行经验分享:中国对非援助理论的探索性构建[J].世界经济与政治,(11):125.[百度学术]
徐佳利,2020.知识分享、国际发展与全球治理——以世界银行实践为主线[J].外交评论,(5):148-149.[百度学术]
殷格非,2019.中国企业在东南亚投资的减贫效果分析[J].研究报告,(4):7.[百度学术]
张勉励,2014.中国对柬埔寨经济技术援助的历史探析(1956-1970)[J].中国浦东干部学院学报,(1):109.[百度学术]
朱立群,2012.中国与国际体系:进程与实践[M].北京:世界知识出版社.[百度学术]
《亚非研究》(2024年 第2期)

EN



